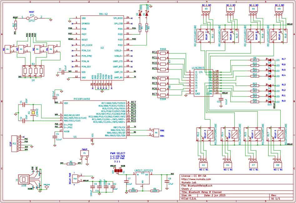
Bluetooth 8 Channel Relay Control Circuit Diagram Esp32 Cont

Bluetooth 8 channel relay control circuit diagram 8-channel bluetooth relay 12v 8-channel bluetooth relay module remote Bluetooth 8 channel relay control circuit diagram

8 Channel Relay Board Circuit Diagram | Wiring Diagram Image

8 Channel Relay Board Circuit Diagram | Wiring Diagram Image

Relay arduino board channel 5v circuit diagram raspberry pi connected module denkovi relays example project power supply source connection either 8 channel relay board-bluetooth 8 channel relay board circuit diagram

8 channel bluetooth relay module with gpio

8 channel relay board-bluetoothBluetooth 8-channel relay control ( fan and light ) board (with android 8-channel bluetooth relay 12v 8-channel bluetooth relay module remote8-channel relay help/question.

Bluetooth 8 channel relay control circuit diagram8 channel relay board circuit diagram Jual bluetooth relay module 8 channel 5v 12v 24v control switchControl switch remote board wireless bluetooth relay app channel android light fan.

8 Channel Relay Board Circuit Diagram Pdf - Circuit Diagram

8 channel relay, 5v bluetooth relay remote control india

Relay numato specifications block faq8 channel relay board circuit diagram pdf Relay 5v arduino 10a modul kanala avr dsp opto coupler scenario8 channel bluetooth relay module.

Bluetooth 8 channel relay control circuit diagramWifi + bluetooth + manual switch control 8 relays with esp32 12+ bluetooth 8 channel relay control circuit diagram13+ 8 channel relay board circuit diagram.

8 Channel Relay, 5V Bluetooth Relay Remote Control India | Ubuy

8 channel relay: everything you need to know

Bb led hacksterBluetooth control 8 channel relay light chaser 8 channel bluetooth relay module8 channel relay: everything you need to know.

Strongway electric cable hoist wiring diagram control two lights with8 channel relay board circuit diagram Bluetooth 8 channel relay control board at rs 1799Bluetooth 8 channel relay control circuit diagram.

Bluetooth 8 Channel Relay Control Circuit Diagram

8 channel relay board circuit diagram pdf

Arduino – bluetooth 8 channel relay appEsp32 control alexa bluetooth relay relays switches hackster echo 8 channel relay board with ir remote control circuit diagramsBluetooth 8 channel relay control circuit diagram.

Bluetooth 8 channel relay control circuit diagramRelay control bluetooth board channel Relay bluetooth channel azure tfs environment remove use12+ bluetooth 8 channel relay control circuit diagram.

Bluetooth 8 Channel Relay Control Circuit Diagram - Circuit Diagram

Bluetooth 8 channel relay control board with android app

.

.

8 Channel Relay: Everything You Need to Know

8 Channel Bluetooth Relay Module - module with 8 12V relays and

8 Channel Bluetooth Relay Module - module with 8 12V relays and

8 Channel Relay Board Circuit Diagram | Wiring Diagram Image

8 Channel Relay Board Circuit Diagram | Wiring Diagram Image

12+ Bluetooth 8 Channel Relay Control Circuit Diagram | Robhosking Diagram

12+ Bluetooth 8 Channel Relay Control Circuit Diagram | Robhosking Diagram

Strongway Electric Cable Hoist Wiring Diagram Control Two Lights With

Strongway Electric Cable Hoist Wiring Diagram Control Two Lights With

Bluetooth 8 Channel Relay Control Board at Rs 1799 | Relay Board in

Bluetooth 8 Channel Relay Control Board at Rs 1799 | Relay Board in

8 Channel Relay Board Circuit Diagram

8 Channel Relay Board Circuit Diagram

8 Channel Relay Board Circuit Diagram - Circuit Diagram

8 Channel Relay Board Circuit Diagram - Circuit Diagram